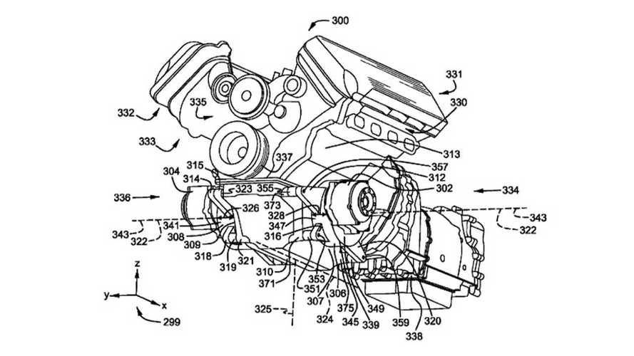
Ford Mustang Hybrid güçlü bir V8'le gelebilir Yeni patent belgeleri, V8 ünite ile iki elektrik motoru kombinasyonuna işaret ediyor. Şafak Soysal SÖYLENTİLER - 26 Oca 2019